-

太疯狂了,简直不敢相信同学们的学习力与方案策划能力!
【门店客流方案班】90天领学陪跑计划,正式开始才10天左右的时间,已经产生了海量优秀的方案。
而且有很多同学已经进入第二阶段-教练把关与优化的环节了(更确切的说,是教练组针对方案研讨后,进行把关与优化)
有些同学很疑惑
教练组是如何给我们把关与优化方案的
接下来,针对教练给你把关,与优化方案的一些细节,提前透漏给你。
●先给你看一下,美发行业的张总。
他是12月30号加入的,1月6号,就把6套方案全部策划出来了,真是神速。

只是7天时间,张总所设计的方案,已经超过了市面上大部分“营销专家”了。

90天的陪跑,可不是张总唱独角戏,在收到张总提交的方案之后,教练组立刻开始对方案的每个细节,进行深度分析研究,给方案的每一步进行评测与优化。
就拿张总的第一个【超级引流鱼饵方案】来说,仅“鱼饵主张”就用了3张纸来阐述,每张纸左侧是方案内容,右侧是评测与优化指导建议。

放大一下上面【超级引流鱼饵方案】的一个局部,让你窥视一下教练组的评测与优化的建议。

你完全能够感受到,我们的教练组是多么用心良苦,相信,仅上面局部截图中的“评测与建议“,都能够给你带来一定的启发了。
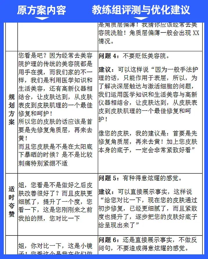
●没过多久,做皮肤管理的熊总也提交了方案。
点开6套方案成果,真的是硕果累累,查看一下熊总的加入时间,从1月2号加入,到提交方案,也才7天时间。

一看熊总就是下了真功夫,每个版块的方案都做得非常细,她的第6个【销售服务方案】的文档,流程、话术及注意事项都做了4张纸。

我们的教练组也是针对熊总的方案,成立了方案优化项目组,对方案的每一步,进行深度评测与优化建议。
下面给你截取熊总【销售服务方案】的一个局部,让你看看我们教练组的用心程度。

以上还只是教练第一轮把关,到目前为止,已经有很多同学提交了第一轮方案,得到了教练组的反馈!
通过第一轮优化,依照优化建议,学员还要提交第二轮方案,教练组需要继续深度优化……直到敲定最终的测试方案,才能进入下一个测试阶段——制定专业的测试执行计划。
当你还在苦苦寻找出路时,每天都有大量的门店老板,加入【门店客流方案班】,直接进入了2022年的“高能状态“。
与其苦苦耗着
不如早行动.早受益
趁着“早鸟价“
立刻微信扫码关注报名

评论专区前途系统